新聞中心
政策法規
財政部印發節能節水和環境保護作用設備企業所得稅優惠目錄(2017版)
關于印發節能節水和環境保護專用設備企業所得稅優惠目錄(2017年版)的通知
?
財稅〔2017〕71號
?
各省、自治區、直轄市、計劃單列市財政廳(局)、國家稅務局、地方稅務局、發展改革委、工業和信息化主管部門、環境保護廳(局),新疆生產建設兵團財務局、發展改革委、工業和信息化委員會、環境保護局:
?
經國務院同意,現就節能節水和環境保護專用設備企業所得稅優惠目錄調整完善事項及有關政策問題通知如下:
?
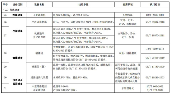
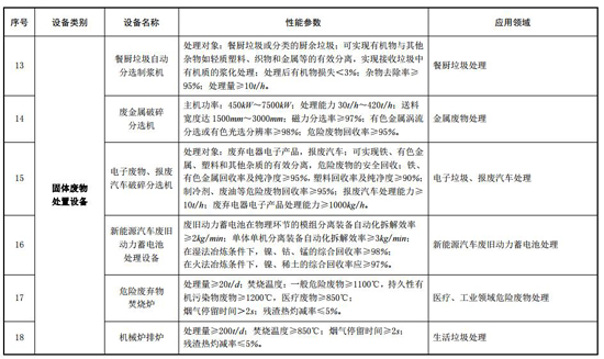
一、對企業購置并實際使用節能節水和環境保護專用設備享受企業所得稅抵免優惠政策的適用目錄進行適當調整,統一按《節能節水專用設備企業所得稅優惠目錄(2017年版)》和《環境保護專用設備企業所得稅優惠目錄(2017年版)》執行。
?
二、按照國務院關于簡化行政審批的要求,進一步優化優惠管理機制,實行企業自行申報并直接享受優惠、稅務部門強化后續管理的機制。企業購置節能節水和環境保護專用設備,應自行判斷是否符合稅收優惠政策規定條件,按規定向稅務部門履行企業所得稅優惠備案手續后直接享受稅收優惠,稅務部門采取稅收風險管理、稽查、納稅評估等方式強化后續管理。
?
? ? ? 三、建立部門協調配合機制,切實落實節能節水和環境保護專用設備稅收抵免優惠政策。稅務部門在執行稅收優惠政策過程中,不能準確判定企業購置的專用設備是否符合相關技術指標等稅收優惠政策規定條件的,可提請地市級(含)以上發展改革、工業和信息化、環境保護等部門,由其委托專業機構出具技術鑒定意見,相關部門應積極配合。對不符合稅收優惠政策規定條件的,由稅務機關按《稅收征管法》及有關規定進行相應處理。
?
四、本通知所稱稅收優惠政策規定條件,是指《節能節水專用設備企業所得稅優惠目錄(2017年版)》和《環境保護專用設備企業所得稅優惠目錄(2017年版)》所規定的設備類別、設備名稱、性能參數、應用領域和執行標準。
?
五、本通知自2017年1月1日起施行。《節能節水專用設備企業所得稅優惠目錄(2008年版)》和《環境保護專用設備企業所得稅優惠目錄(2008年版)》自2017年10月1日起廢止,企業在2017年1月1日至2017年9月30日購置的專用設備符合2008年版優惠目錄規定的,也可享受稅收優惠。
?










來源:***
