新聞中心
政策法規
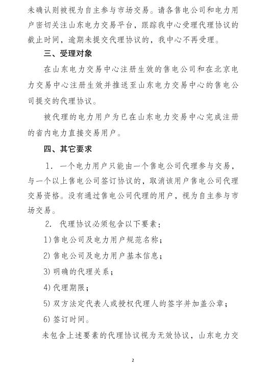
山東電力交易中心發布:關于受理售電公司提交2018年省內電力直接交易用戶代理協議的通知
近日,山東電力交易中心發布《關于受理售電公司提交2018年省內電力交易用戶代理協議的通知》(以下簡稱“通知”),山東電力交易中心將組織開展2018年省內年度、月度電力直接交易。售電方為省內準入發電企業,購電方為省內準入電力用戶、售電公司。售電公司可代理所有省內直接交易用戶參與交易,代理期為2018年1月1日至2018年12月31日。
?
詳情如下:



?
來源:山東電力交易中心
新聞中心近日,山東電力交易中心發布《關于受理售電公司提交2018年省內電力交易用戶代理協議的通知》(以下簡稱“通知”),山東電力交易中心將組織開展2018年省內年度、月度電力直接交易。售電方為省內準入發電企業,購電方為省內準入電力用戶、售電公司。售電公司可代理所有省內直接交易用戶參與交易,代理期為2018年1月1日至2018年12月31日。
?
詳情如下:



?
來源:山東電力交易中心
北京市中科宇杰節電設備有限公司版權所有 京ICP備10022358號-2 戰略合作伙伴:獅橋資本